来源:News.gov.hk政府新闻网|特區護照享斯里蘭卡落地簽證便利,2026/04/13
2026年4月14日讯,中国香港特区政府接获斯里兰卡民主社会主义共和国驻华大使馆正式通知:即日起,中国香港特区护照持有人前往斯里兰卡,可享更便捷的入境安排。
核心利好速览
便捷申请流程:持有人在出发前通过网上申请电子旅行授权(ETA),即可在抵达斯里兰卡班达拉奈克国际机场时,获发最长 30天 的逗留期入境签证。
「一带一路」枢纽:作为「一带一路」沿线重要国家,此番落地签证安排将显著提升两地在旅游、文化及经济领域的交流便利度。
免签/落地签覆盖广:连同斯里兰卡在内,现时共有 175个 国家及地区给予中国香港特区护照持有人免签证或落地签证待遇。
截止到 2026 年 4 月 13 日,中国香港特区政府公布,中国香港特别行政区护照持有人可享有的免签或落地签入境待遇已正式增加至 175 个 国家及地区。
来源:中华人民共和国香港特别行政区政府入境事务处官网|香港特別行政區護照持有人免簽證或落地簽證一覽表
在此之前的 2026 年初,已有包括加拿大、法国、德国、日本、瑞士等在内的 174 个 国家及地区给予特区护照持有人免签证或落地签证待遇。而近期斯里兰卡落地签安排的正式落实,标志着特区护照的国际通行便利度再度迈上新台阶。
来源:中华人民共和国香港特别行政区政府入境事务处官网|香港特別行政區護照免簽證或落地簽證情況一覧表
观察:从 170 到 175,香港特区护照背后的“信用红利”
回顾近三年的数据:从 2024 年的 170 个目的地,到 2025 年的 172 个,再到 2026 年 1 月上升至 174 个。而随着 2026 年 4 月 13 日 斯里兰卡落地签政策的正式落实,这一数字已稳步增长至 175 个。
每一个数字的增加,都是国际旅行自由度的具象提升。但在环球出国看来,评判护照的价值,除了“出行便利”,更在于持有人在境外所能获得的保障与协助。在免签基数已然较高的情况下,依然能实现持续增长,其底层逻辑正是中国香港在国际社会中坚实的信用度。
这种持续的扩容,说明了特区护照持有人的整体素养与信用水平得到了全球范围的广泛认可。在某种意义上,这张护照早已超越了旅行证件本身,成为了全球通行自由度与多元生活选择权的有力象征。
如何拥有一张“高含金量”的中国香港特区护照?
既然中国香港特区护照具备如此显著的出行优势,那么如何才能顺利申领呢?根据中国香港特区政府入境事务处的现行规定,申请中国香港特别行政区护照须同时满足以下核心条件:
国籍要求:申请人必须具有中国国籍(即为中国公民)。
身份要求:申请人必须持有有效的中国香港永久性居民身份证。
合规路径:
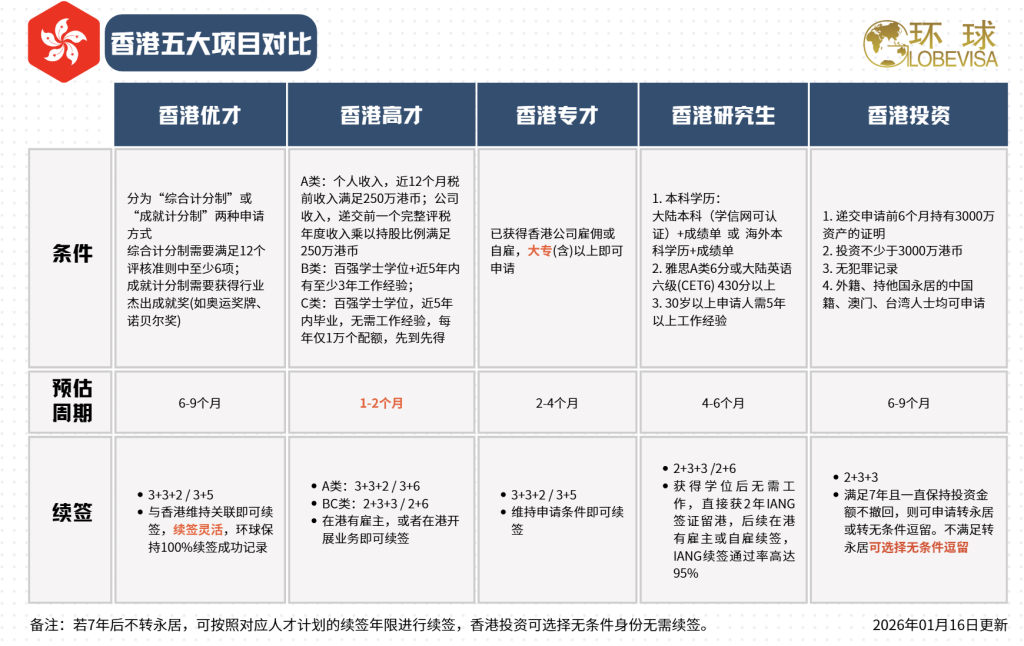
内地及海外居民:通过香港各项人才引进计划(如高才通、优才、专才)、非本地毕业生留港计划(留学)或新资本投资者入境计划(投资)等合法方式获得香港居民身份。
转永居流程:在满足“通常居住于香港”连续 7年 的要求后,申请人可依法申请成为香港永久性居民,并在获得永久性居民身份证的同时,正式申领中国香港特区护照。
如何满足“通常居住 7 年”?
很多申请人担心这 7 年必须全天候留在香港,甚至调侃这像是在“坐移民监”。其实不然。
根据香港入境处的审核逻辑,“通常居住”并不等于“必须连续实地居住”。入境处核心考量的是:申请人是否以香港为生活和事业的重心。 如果您因商务外派、差旅或家庭原因短期离港,只要能论证您与香港有持续且实质的联系,依然可以被视为满足条件。
以下是环球出国根据海量转永居成功案例总结出的评估维度:
1. 核心指标:定居意向与事业关联(决定性因素)
这是证明您“扎根香港”直接的证据。
受雇关联: 提供香港公司的雇佣合同、在职证明、强积金(MPF)缴纳记录及薪俸税单(若被香港公司派往内地,需备好派遣信)。
商业运营: 在港开办公司,提供商业登记证、年度审计报告、利得税单等。
2. 关键支撑:家庭重心与居所稳定性(高度加分项)
证明您的“生活中心”已转移至香港。
居所证明: 在港购房证明或长期租赁合同,以及名下的水电、煤气、宽带费账单。
子女教育: 孩子在港出生或在港常年受教育的在读证明、成绩单及学生证。
3. 辅助参考:社会融合与生活印记(良好的印象分)
这些细节虽非硬性要求,但在案子处于“弹性区间”时,能有效增强说服力。
生活习惯: 持有活跃的香港信用卡(并有良好还款记录)、香港手机号、甚至是在港养宠物或聘请外佣的合同。
社会融入: 购买香港保险、聘请本地专业人士(如家庭医生、律师)、参与本地公益慈善活动并留存捐款或会员证明。
环球出国优势
环球出国经营香港项目近20年,服务接近超过4万名不同申请方式的香港身份申请人,环球出国团队就是恰恰能给申请人提供海量经验,并且是专业且全面申请经验的服务机构,如果您现在也正准备申请永居,也需要看海量案例,不妨联系环球出国。环球出国有专门总结了2024年全年的申请永居和失败案例,也有2025年全年的申请永居和失败案例和2026年开申请至今的申请成功和失败的案例:
环球出国也从海量的案例里面提取了所有成功客户的共同点,总结出来了申请永居评估14条,如果您需要以上的案例文章和评估14条,欢迎各位咨询环球出国顾问索取案例和资料!


